上海建设管理职业技术学院
211 |
985 |
双一流 |
师范
上海市
高职(专科)
省重点
公办
总校区:021-59889077,徐汇校区:021-64572540
https://www.shjgzy.cn/
更多 >
院校首页
历年分数
历年分数
历年分数
普通类
艺术类
体育类
招生计划
院校计划
投档规则(艺术)
投档规则(体育)
招生政策
招生简章
招生资讯
探校攻略
探校攻略
探校攻略
探校攻略
探校攻略
探校攻略
院校首页
> 招生简章
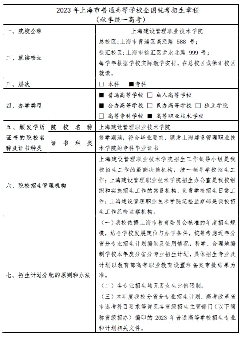
上海建设管理职业技术学院2023年上海市普通高等学校全国统考招生章程(秋季统一高考)
2024-01-16 08:31:36 分享至:
招生简章
招生资讯
上海建设管理职业技术学院2023年上海市普通高等学校全国统考招生章程(秋季统一高考)
2024-01-16 08:31:36